4月10日19时,“云端锦江”系列学术前沿讲座第十六场在腾讯会议平台上顺利举行。体球网手机比分
特邀华中科技大学新闻与信息传播学院院长、博士生导师张明新教授作“新冠肺炎疫情中公众的媒体使用、健康威胁感知与应对行为”的学术讲座。体球网手机比分
张放教授任主持人,院内外240余名师生在线参与,并与张明新教授互动交流。
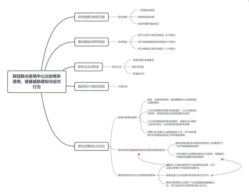
本场讲座张明新教授以最新的研究为线索,从媒体使用及其效果的视角切入,融合了认知中介模式(Cognitive Mediation Model)与健康信息信念模式(Health Belief Model)两大理论模型,将公众对新冠肺炎疫情信息的“自我效能感”与“健康威胁感知”等要素引入到新构建的理论模型中,并介绍了研究假设、研究问题、研究方法、描述性统计与研究结论,将其完整的研究过程与最新的一手经验分享给了在线参与讲座的师生。

图1:线上讲座实况
理论模型的构建与思考
讲座伊始,张明新教授向大家介绍了研究的相关背景,并用“三个特殊”概括了研究的缘起。首先是新冠肺炎疫情这一特殊事件,张明新教授用了“百年不遇”来强调它的特殊性,他援引了国家卫健委在新闻发布会中的话——“这次新冠肺炎疫情是新中国成立以来,传播速度最快、感染范围最广、防控难度最大的重大突发公共卫生事件”;其次是特殊时期,指武汉“封城”这一前所未有的时段,而这其中又包括农历新年这一特殊的时间点;第三是信息传播环境的时代变迁,特指社交媒体的迅速发展。
张明新教授说,春节时,香港中文大学魏然教授等和他一起萌生了研究的想法,随后疫情的蔓延速度与范围远超预期,使全社会高度关注该重大事件的进展。张明新教授指出,研究公众在这场疫情中的媒介使用具有特殊意义,媒介效果的研究既符合信息传播“消除不确定性”的功能作用,又与社交媒体为公众获取信息“赋权”的社会现实相契合。
讲座中,张明新教授向大家介绍了认知中介模式(Cognitive Mediation Model)与健康信息信念模式(Health Belief Model)两大经典模型,以此来解释自己构建理论模型的思考过程。

图2:同学笔记
他认为,欲研究新冠肺炎疫情期间公众的媒介使用,首先要从“信息接收”的角度考察公众的媒介接触行为,这包括人们通过哪些媒体渠道看有关的疫情信息、人们对疫情信息的导向需求(包括人们是否认为这些信息很重要,是否要全面、深入、及时地了解疫情信息等)、人们对信息的加工思考(即进一步理解、思考信息,包括思考疫情对自己生活的影响,核实信息等);其次要从“心理感知”层面看公众对媒介传播的健康信息的解读,包括健康威胁感知(人们对新冠疫情的易感性、严重性的认识,多大程度上担心自己会被感染)与自我效能感(自己能否克服疫情、避免感染的信心)。
由此,张明新教授提出了相应的研究问题与研究假设,他进一步将公众的媒介使用行为、健康威胁感知与应对行为联系起来,构建了本研究的理论模型。
研究发现与经验反思
随后,张明新教授分享了研究实践中的操作细节,向大家介绍了调查对象与相应的抽样框、收集数据环节所用的CATI(Computer-Assisted Telephone Interview)的调查方法、对样本的筛选、质量控制等,详细讲解了媒介使用、导向需求、健康威胁感知、自我效能感知等关键变量的操作化过程。
张明新教授以回溯的方式,向在线师生展示了一个实证量化研究从想法到选题,从思考到操作的完整过程,并在讲解中补充了偏相关分析、路径分析等统计方法上的知识。通过扎实的数据与严谨的设计、分析,张明新教授总结了相关研究发现与结论,这其中既包括“微信、互联网和电视是疫情期间公众使用最多的媒体”等描述性统计结果,又有“媒体使用因素显著提高了公众健康威胁的感知”和“公众对疫情信息的加工思考显著提高了公众的自我效能感”等主要结论。
在介绍该研究发现的同时,张明新教授展示了路径分析阶段对模型的多次修正,并对照修正前后的模型图说明了其中的逻辑,呈现了真实研究中反复修正、改进的过程。同时,他也对该研究进行了反思:“由于这次新冠疫情的发展远超我们最初的研究设想,课题在研究的过程,数据的收集和相关的思考与快速变动的现实存在差距,一些地方的思考并不充分,可以再做考虑。”

图3:同学踊跃提问
讲座结束前的提问环节,同学们积极和张明新教授互动,就讲座中介绍的研究过程交流自己的收获与思考。数位同学针对该研究提出了“模型解释力不足的可能原因”、“变量测量上的重叠”等具体问题,张明新教授一一做答,解疑释惑,并详细解析了自己在研究中的设计思路和相关考量。针对“如何学习量化研究分析方法”等问题,张明新教授分享了自己两位学生的学习经历,指出压力是学习的一个重要催化剂,他鼓励并相信同学们通过网络搜索相关教程资源的自主性学习,一定会掌握这些方法且学以致用。
主讲人简介:

图4:张明新教授
张明新,华中科技大学新闻与信息传播学院院长、教授、博士生导师,学院学位委员会主任、教学指导委员会主任。华中科技大学政治传播学术前沿创新团队负责人,重大学科平台建设专项智能媒体与传播科学研究中心负责人。教育部新闻传播学科教学指导委员会委员、蓝皮书《中国国家形象传播报告》联合主编,《远程信息学与信息学》(Telematics and Informatics)《传播与社会学刊》等学术期刊通讯评审人。主要研究领域为新媒体的采用与效果、政治传播与国家传播战略、传播研究方法。
采写:李彪 李丹阳
图片:同学提供
编辑:刘雨凡 诸葛纯
责编:操慧